Logo
Explore Help
Register Sign In
amorfo77/docker-minecraft-server
1
0
Fork 0
You've already forked docker-minecraft-server
mirror of https://github.com/itzg/docker-minecraft-server.git synced 2026-04-23 13:59:26 +00:00
Code Issues Projects Releases Wiki Activity
Files
2026.4.2
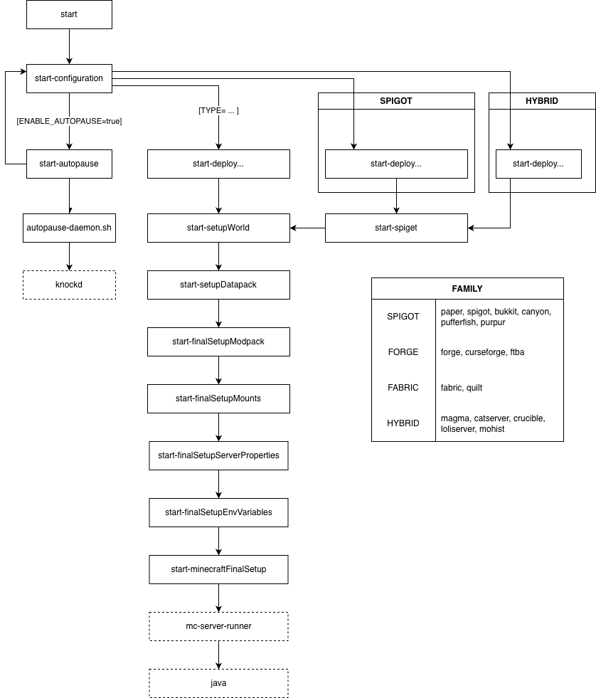
docker-minecraft-server/notes/start-script-flow.drawio.png
Geoff Bourne 5dff0b8541 notes: removed start-setupForgeApiMods from start flow diagram (#3972)
2026-03-12 16:08:06 -05:00

75 KiB
838x981px
Raw Permalink History

/amorfo77/docker-minecraft-server/raw/tag/2026.4.2/notes/start-script-flow.drawio.png
Reference in New Issue View Git Blame Copy Permalink
Powered by Gitea Version: 1.25.5 Page: 45ms Template: 2ms
English
Bahasa Indonesia Deutsch English Español Français Gaeilge Italiano Latviešu Magyar nyelv Nederlands Polski Português de Portugal Português do Brasil Suomi Svenska Türkçe Čeština Ελληνικά Български Русский Українська فارسی മലയാളം 日本語 简体中文 繁體中文(台灣) 繁體中文(香港) 한국어
Licenses API