This website requires JavaScript.
Explore
Help
Register
Sign In
amorfo77
/
docker-minecraft-server
Watch
1
Star
0
Fork
0
You've already forked docker-minecraft-server
mirror of
https://github.com/itzg/docker-minecraft-server.git
synced
2026-03-05 22:36:24 +00:00
Code
Issues
Projects
Releases
Wiki
Activity
Files
dba2556e4eb5ab0cb3ab2da74d56b7e97c409b74
docker-minecraft-server
/
notes
/
start-script-flow.drawio.png
Geoff Bourne
b028e655d2
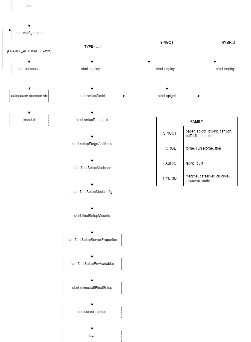
Include SPIGET_RESOURCES support for hybrid server types (
#2292
)
2023-07-14 22:21:58 -05:00
67 KiB
838x1141px
Raw
History
Reference in New Issue
View Git Blame
Copy Permalink