This website requires JavaScript.
Explore
Help
Register
Sign In
amorfo77
/
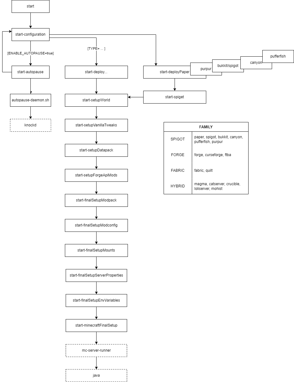
docker-minecraft-server
Watch
1
Star
0
Fork
0
You've already forked docker-minecraft-server
mirror of
https://github.com/itzg/docker-minecraft-server.git
synced
2026-03-03 21:36:24 +00:00
Code
Issues
Projects
Releases
Wiki
Activity
Files
a6139a48aaacfdee917a4e0040bf39957c6934b8
docker-minecraft-server
/
docs
/
start-script-flow.drawio.png
Geoff Bourne
dd6cda1ae5
Add Modrinth plugins support for Spigot/Paper (
#1885
)
2023-01-02 13:29:20 -06:00
72 KiB
938x1221px
Raw
History
Reference in New Issue
View Git Blame
Copy Permalink