This website requires JavaScript.
Explore
Help
Register
Sign In
amorfo77
/
docker-minecraft-server
Watch
1
Star
0
Fork
0
You've already forked docker-minecraft-server
mirror of
https://github.com/itzg/docker-minecraft-server.git
synced
2026-04-12 16:48:50 +00:00
Code
Issues
Projects
Releases
Wiki
Activity
Files
7b1cb53cda43284acb9f8d9fab6bc26daeda073c
docker-minecraft-server
/
notes
/
start-script-flow.drawio.png
Geoff Bourne
5dff0b8541
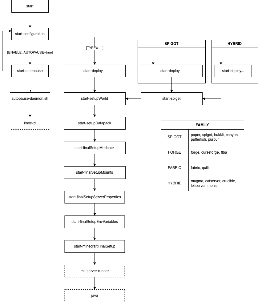
notes: removed start-setupForgeApiMods from start flow diagram (
#3972
)
2026-03-12 16:08:06 -05:00
75 KiB
838x981px
Raw
History
Reference in New Issue
View Git Blame
Copy Permalink