This website requires JavaScript.
Explore
Help
Register
Sign In
amorfo77
/
docker-minecraft-server
Watch
1
Star
0
Fork
0
You've already forked docker-minecraft-server
mirror of
https://github.com/itzg/docker-minecraft-server.git
synced
2026-03-04 13:56:24 +00:00
Code
Issues
Projects
Releases
Wiki
Activity
Files
377cd569bc2585a5ce3c557fc63bfddf93f8458e
docker-minecraft-server
/
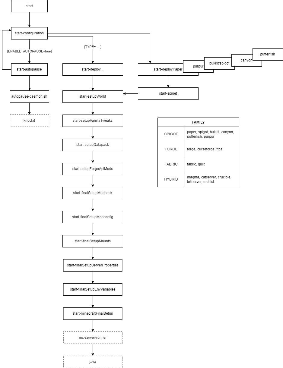
docs
/
img
/
start-script-flow.drawio.png
Geoff Bourne
adeee3135f
docs: add doc site banner and fix corrupted image files (
#2156
)
2023-05-29 13:33:59 -05:00
72 KiB
938x1221px
Raw
History
Reference in New Issue
View Git Blame
Copy Permalink